全球500强精品企业生态链一站式专家咨询服务
聘请持牌会计师事务所进行债务审计 制定《债务重组方案》提交债权人委员会审批 重大资产处置需经股东会特别决议(《公司法》第43条)
完成产权瑕疵调查(不动产需提供《产权调查报告》) 参与竞拍前缴纳保证金(不低于评估价5%-20%) 取得《司法拍卖成交确认书》后30日内完成过户
资产划转适用特殊性税务处理(财税[2009]59号) 债务豁免收益确认需符合税法规定(国家税务总局公告2010年第19号)
20250801个债资产包合作协议
2026版债务加入合作协议
26版代位执行之债务加入
2%企债消纾困服务协议20260206
专项服务(司法破产辅导)协议20260206
企业债务综合纾解与有序退出服务协议26.1.16
债务加入纾困流程
债务加入收单条件及流程
企债消工作流程
企债消百问百答
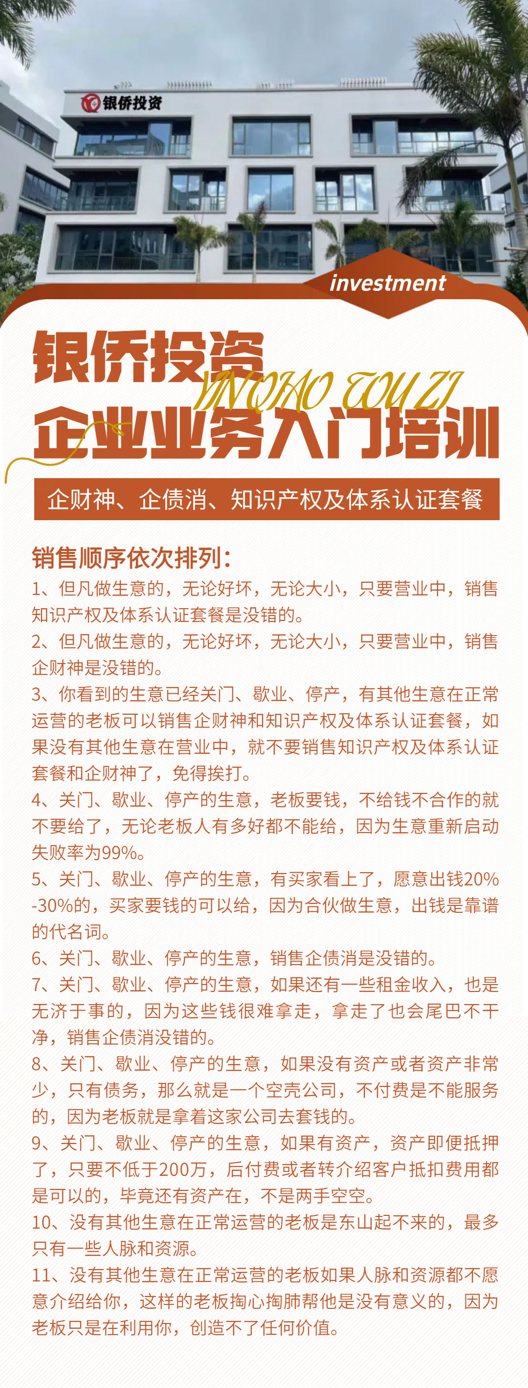
企业业务入门培训
企业纾困成交三问
企财神提供哪些会员权益
企财神工作流程
企财神百问百答
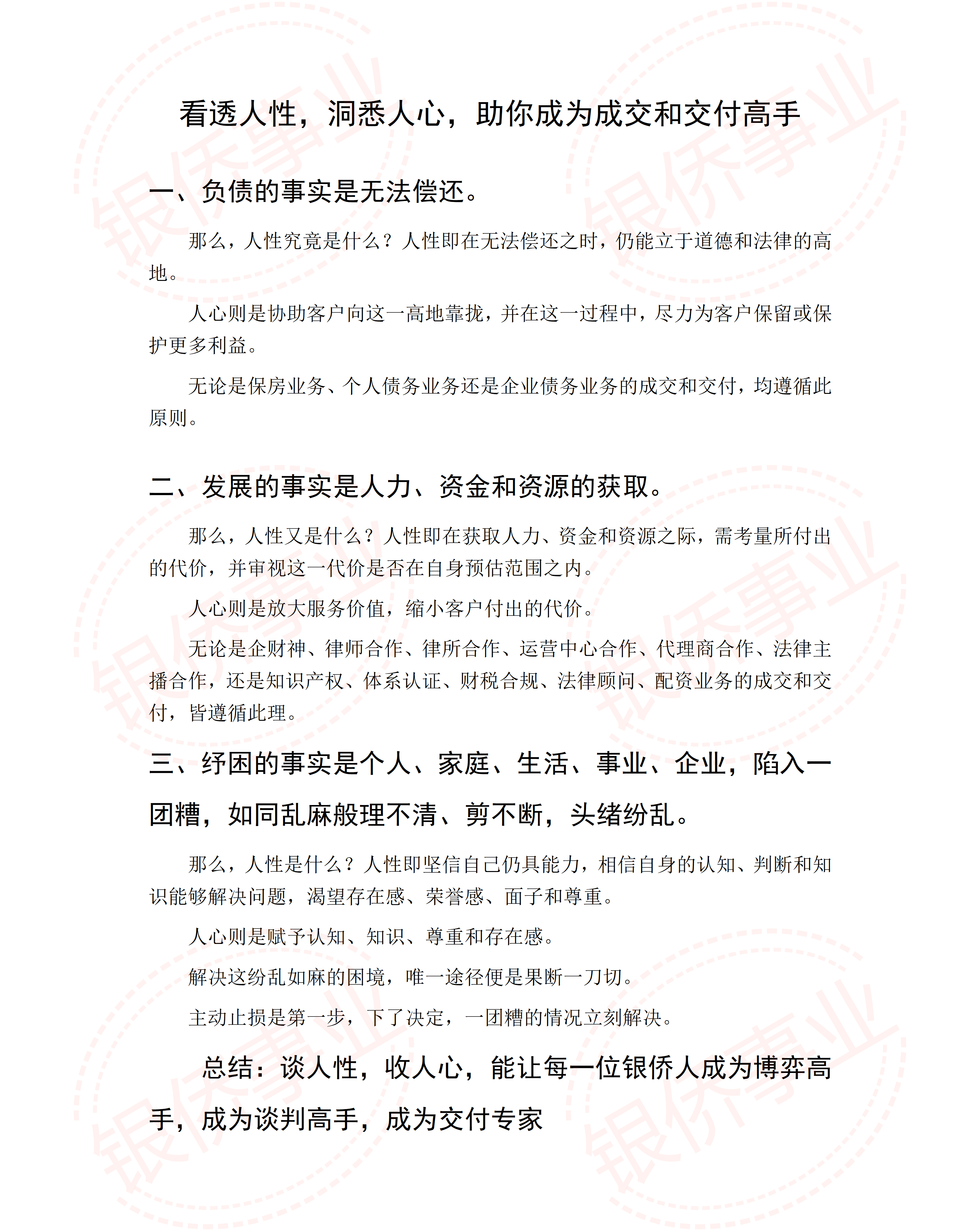
看透人性,洞悉人心,助你成为成交和交付高手
个债资产包知识点
个债资产包合作流程
产品分润明细表
百亿资产包业务须知
资产管理公司如何从银行
代位执行-债务加入协议书V
保全流程-完整版V2.1
企债消专项法律事务委托
代理商分润制度
2026版债务加入合作协议2025
带你玩转300亿个债资产包-
带你玩转300亿个债资产包
债务行业的核爆产品---百
法管融商汇
联系人:陈经理
电话:18258439138,18957149749
邮箱:1968434196@qq.com
地址:浙江省杭州市上城区金堡街36号107室
法管融商汇(杭州)企业管理服务有限公司 浙ICP备20024746号